Work / Reporting & Analytics
Sign In EnterpriseReporting & Analytics

Project overview
Sign In Enterprise is a startup building an enterprise visitor management application, enabling customers to replace the traditional paper logbook with a digital workflow. For example, if you have ever checked in on a kiosk or tablet at an office lobby or reception desk, you might have used a visitor management application.
At the beginning of 2022, I worked with a product manager, a technical project manager, and a small engineering team consisting of an engineering lead, front-end engineers, back-end engineers and a QA engineer—to build a new reporting and analytics capability in the application.
Our objective
Our objective was to transform the reporting and analytics capability in the web application and build it in our mobile application, which we didn't have.
So, we can establish a competitive edge while enabling customers to have greater oversight over the security, health and safety of their employees and visitors.
Limited and hard to find
Standard reporting and analytics is a common capability in most enterprise applications. However, our application had a single dashboard screen. It was limited and hard to find because it was placed under the application settings, which differs from where users expected the feature to be.
The dashboard consisted of a single chart that showed the number of visitors who came to one or all locations over time with minimal filtering.
So, users would export the data in a CSV file from our application and analyze it in other applications. Still, not all had the skill to analyze the data that way, from the initial feedback we gathered from our customers.

Previous dashboard screen
Lost customers and sales
We lost customers and new sales opportunities to competitors because they had better standard reporting and analytics capability. In addition, they provided better data and filtering, allowing customers to quickly and easily analyze the data without using other applications.

Direct competitor reporting and analytics capability
Exploration
When discussing our target product personas, we knew their overall goals, needs and pain points. Still, to figure out how to shape the new design, we needed to understand what they expected from the new reporting and analytics capability, including the following:
- The kind of reports we needed to provide
- How they use the data in their job
- How often they need the data
- How sophisticated were our users when working with data
So, the product manager and I spent a few weeks speaking with our users and customers to gather the information, and we invited members of the engineering team to participate.
Unfortunately, recruiting users was challenging, so it took us longer than expected.
What we learned
Report kinds
Users are responsible for the compliance, security, health and safety of one or more locations across the organization, including providing reports to other departments and leadership teams for global oversight on compliance and visibility of systems and for planning staffing and resources. Often creating similar reports for different teams.
Time consuming
They had limited time due to many responsibilities that differ daily, and some needed to gain the necessary skills to analyze data quickly. As a result, it can take several hours a week to do the analysis and prepare reports in formats such as Microsoft PowerPoint slides so they can share them with teams.

Examples of documents and data shared by participants. Image is blurred due to confidentially agreement with the participants.
Trends and anomalies
Users look for trends and anomalies or missing gaps in data, including visit duration, visitors who have forgotten to check out, badge status, visitors not allowed, such as terminated employees, and timeframe and be able to segment data by location, including data such as incident types from other systems such as ServiceNow.

Interview notes and data analysis

User task analysis diagram
Report kinds and features
Based on what we learned, we decided to build the following predefined reports to provide users with the information we heard in user interviews:
- All arrivals
- Expected versus actual arrivals
- Busiest times
- Returning versus unique visitors
Since users often create variations of the same report, we would provide the ability to modify and duplicate the reports, and download and share them, so they didn't have to create documents such as Microsoft PowerPoint slides, decreasing their overall effort.
Additionally, the ability to duplicate a report would save us time and effort to build similar predefined reports for every customer.
Conceptual modelling
I created a conceptual model to define the action grammar and shape the interaction and visual designs based on the research insights and the report features.

Semantic IxD framework

Application conceptual model with new report object and actions. Parts of the image are blurred due to proprietary information.
Initial concept
Using the conceptual model, I created a concept to identify and visualize the components, widgets and layout structure needed to develop a report.
But first, I needed to define the data filter and data visualization, which are crucial parts of a report.

Report concept created in Figma
Data filter
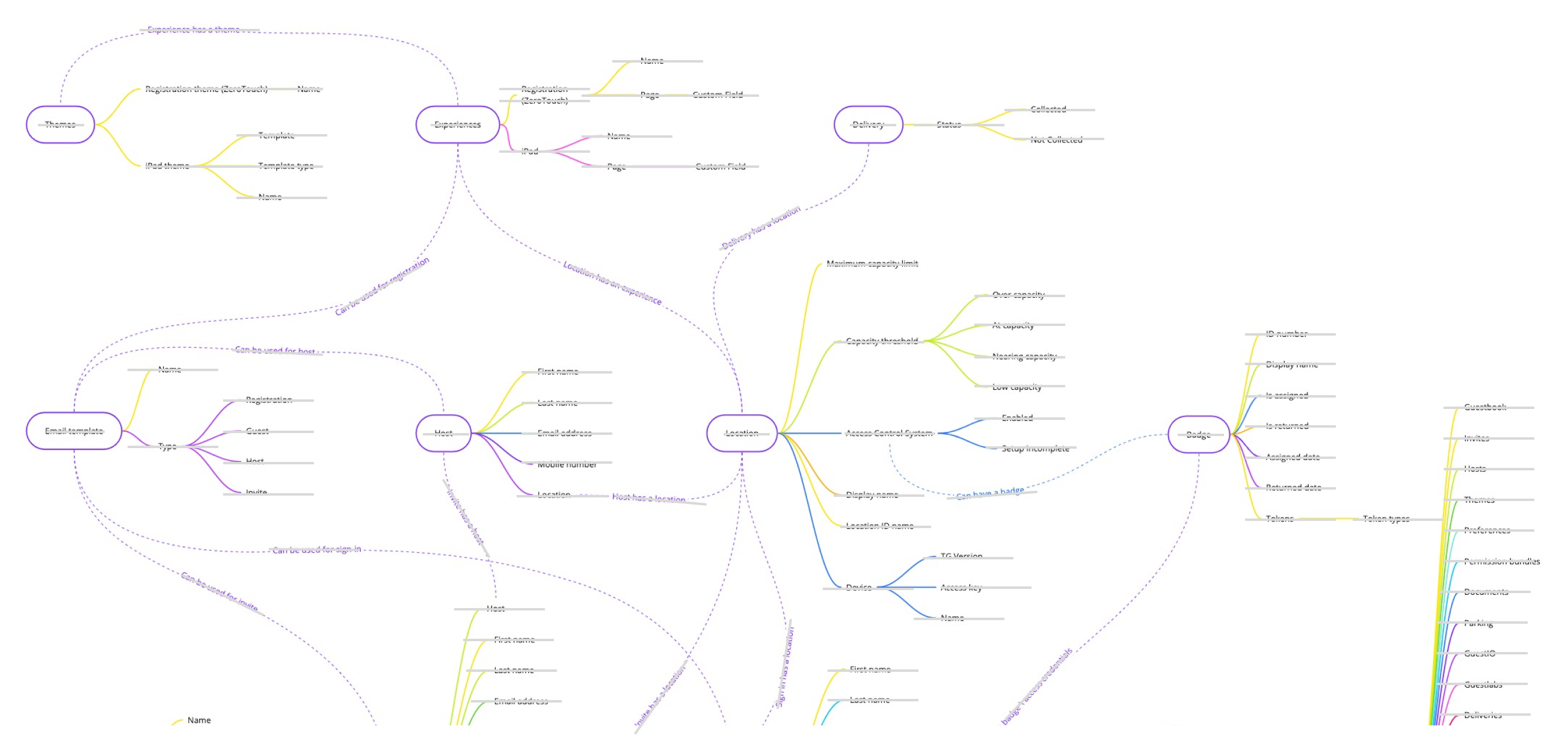
The challenge with creating a data filter was creating a filter taxonomy based on the product data model, which I wasn't sure would initially be doable.
I started by mapping the product data model to identify all data and their relationships, which helped me figure out how to create groupings that users could understand.

Product data model diagram

Mapping the product data model to the filter
The other challenge I had was allowing users to have as many filters as needed without becoming difficult to use, including a clear filter logic.
I solved this by consistently displaying the predefined filters for a report and hiding the other filters under the option to 'add filter' in the web application and using an icon in the mobile application; this allowed users to add and remove additional filters easily.
Besides some filter labels being unclear for users on the web application, which I fixed, I found no other issues with the filter during user testing.

Filter design iterations
Data visualization
To figure out how to effectively visualize the information in a report, I used the publications and research by Stephen Few on information design. Each report needed to show a comparison—differences and similarities in data values—so I chose the bar chart for each.

Bar chart wireframe

Bar chart wireframe

Bar chart wireframe
Report structure
I chose the master-detail layout archetype from the ones we defined in our design system to construct the report structure.
It is ideal for working through a queue of items and allows the user to stay on the same screen while viewing and editing multiple items. So, the user can browse and view each report without leaving the screen, reducing the number of steps in their workflow. On the mobile application, it worked as a nested experience.
Additionally, having a consistent and reusable structure decreased engineering efforts.

Master-detail layout structure

Master-detail layout structure with user interface elements

Master-detail layout nested structure for mobile

Master-detail layout nested structure with user interface elements

Master-detail layout nested structure with user interface elements
I built prototypes to test the designs. There were minor issues, which I fixed, and requests for choosing the downloadable file type, such as a CSV, which we planned to deliver incrementally.
Implementation
The team built the structure using an embedded analytics technology we purchased to save time and effort from building the capability from scratch. Engineers used my filter taxonomy to define the data relationships between the technology and our product to develop the data filter and bar chart and embed them in the user interface.
Outcome
Due to unforeseen challenges during the project, such as the product manager, technical project manager and engineering lead leaving the company, we descoped the mobile application and the ability to duplicate and share a report for the first release.
We shipped the capability in the web application at the end of 2022, contributing to a 2% increase in ARR compared to the previous year and enabling enterprise customers to have greater oversight over their employee and visitor security, health and safety.
Additionally, I learned more about how to visualize and communicate data effectively and about embedded analytics technologies and services.
Back to top